当前用户:游客
登录
注册
个人中心
退出
档案局
首页
馆务概况
领导介绍
机构设置
年鉴
大事记
馆简介
馆藏介绍
全宗介绍
档案政务
行政审批
职称评审
最新文件
预决算信息公开
档案利用
利用指南
开放档案查询
查档指引
查档预约
在线咨询
投诉建议
网上投稿
满意度评价
宣传展览
信息动态
业务指导
档案技术保护
档案征集
网上展厅
档案博览
基地建设
史料编研
出版介绍
多媒体档案
档案学会
学会组织
学会活动
学术交流
关于学会
自助登记
学会要闻
首页
>
宣传展览
>
信息动态
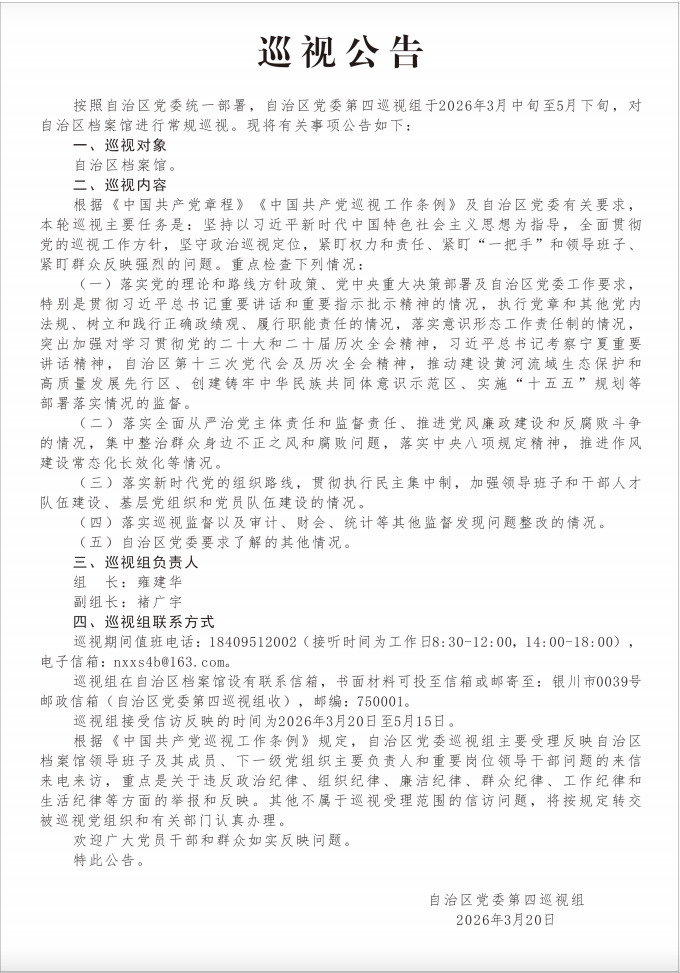
巡视公告
来源:自治区党委第四巡视组 发布人:信息发布员 发布时间:2026年03月20日 浏览次数:
次
上一篇:
下一篇:
宁夏档案服务网
登 录